step
Sprungantwort eines dynamischen Systems
Syntax
Beschreibung
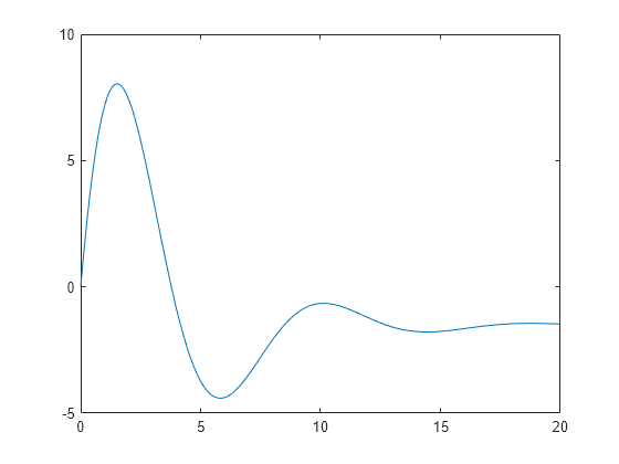
step berechnet die Sprungantwort auf eine sprunghafte Änderung des Eingangswertes von U auf U + dU nach td Zeiteinheiten.

Dabei gilt:
t0 ist die Startzeit der Simulation.
td ist die Sprungverzögerung.
U ist der Eingangsgrundwert oder Vorgabewert.
dU ist die Sprungamplitude.
Standardmäßig wendet die Funktion den Sprung bei t0 = 0, U = 0, dU = 1 und td = 0 an. Sie können diese Werte jedoch mit RespConfig konfigurieren. Sie können auch den Anfangszustand x(t0) angeben. Wenn Sie den Anfangszustand nicht angeben, geht step davon aus, dass sich das System anfangs im Ruhezustand befindet und der Eingangspegel U ist.
[ simuliert die Antwort für die Zeitschritte, die durch y,tOut] = step(sys,t)t angegeben sind. Zum Definieren der Zeitschritte können Sie folgendes angeben:
Die endgültige Simulationszeit unter Verwendung eines skalaren Werts.
Die Anfangs- und Endzeit der Simulation unter Verwendung eines Vektors mit zwei Elementen. (seit R2023b)
Alle Zeitschritte unter Verwendung eines Vektors.
[ gibt zusätzliche Optionen für die Berechnung der Sprungantwort an, z. B. die Sprungamplitude oder den Eingangsoffset. Verwenden Sie y,tOut] = step(___,config)RespConfig zum Erstellen von config.
step(___) plottet die Sprungantwort von sys mit Standard-Darstellungsoptionen für alle vorherigen Kombinationen von Eingangsargumenten. Weitere Informationen zu den Anpassungsmöglichkeiten von Diagrammen finden Sie unter stepplot.
Um Antworten für mehrere dynamische Systeme auf einem Diagramm zu plotten, können Sie
sysals kommagetrennte Modellliste angeben.step(sys1,sys2,sys3)plottet beispielsweise die Antworten für drei Modelle auf demselben Diagramm.Um eine Farbe, einen Linienstil und eine Markierung für jedes System im Diagramm darzustellen, geben Sie für jedes System einen Wert
LineSpecan. Mithilfe vonstep(sys1,LineSpec1,sys2,LineSpec2)können Sie beispielsweise zwei Modelle zeichnen und deren Diagrammstil festlegen. Weitere Informationen zum Festlegen einesLineSpec-Werts finden Sie unterstepplot.
Beispiele
Eingabeargumente
Ausgangsargumente
Tipps
Verwenden Sie
lsim, um die Reaktionen des Systems auf beliebige Eingangssignale zu simulieren.Verwenden Sie stattdessen die Funktion
stepplot, wenn Sie weitere Optionen zur Anpassung von Diagrammen benötigen.Diagramme, die mit
steperstellt werden, unterstützen keine mehrzeiligen Titel oder Beschriftungen, die als String-Arrays oder Zellenarrays von Zeichenvektoren angegeben sind. Verwenden Sie zur Angabe mehrzeilige Titel und Beschriftungen eine einzelne Zeichenkette mit einemnewline-Zeichen.step(sys,u,t) title("first line" + newline + "second line");
Algorithmen
Um Abtastungen von zeitkontinuierlichen Modellen ohne interne Verzögerungen zu erhalten, konvertiert step solche Modelle in Zustandsraummodelle und diskretisiert sie unter Verwendung einer Haltefunktion nullter Ordnung für die Eingänge. step wählt die Abtastzeit für diese Diskretisierung automatisch auf der Grundlage der Systemdynamik, es sei denn, Sie geben den Eingangszeitvektor t in der Form t = T0:dt:Tf an. In diesem Fall verwendet step als Abtastzeit dt. Die resultierenden Simulationszeitschritte tOut werden mit dem Abstand dt gleichmäßig abgetastet.
Bei Systemen mit internen Verzögerungen verwendet die Control System Toolbox™-Software Solver mit variablen Schritten. Infolgedessen werden die Zeitschritte tOut nicht gleichmäßig abgetastet.
Referenzen
[1] L.F. Shampine and P. Gahinet, "Delay-differential-algebraic equations in control theory," Applied Numerical Mathematics, Vol. 56, Issues 3–4, pp. 574–588.

















