Hauptinhalt

Single-Acting Actuator (IL-PB)

Position-based single-acting linear actuator in isothermal liquid systems

Since R2026a

  • Block icon

Libraries:
Simscape / Fluids / Isothermal Liquid / Actuators

Description

The Single-Acting Actuator (IL-PB) block represents an actuator that converts the liquid pressure at port Af into a translational force at port B or F via an extending-retracting piston. The piston motion is limited by a hard stop model.

Displacement

The Modeling option parameter controls whether port B or F connects to the piston. The value of the Mechanical orientation parameter impacts how the fluid pressure at port Af drives the piston. When Mechanical orientation is:

  • Pressure at Af causes rod extension — When the volume of liquid at port Af expands, the port F location moves away from the port B location, and the block length increases.

  • Pressure at Af causes rod retraction — When the volume of liquid at port Af expands, the port F location moves towards the port B location, and the block length decreases.

Hard Stop Model

The block has three different options for the hard stop that you can use to model the extension limit of the actuator piston. For more information on the hard stop model options, see Translational Hard Stop (PB).

The block models the hard stop when the piston is at its upper or lower bound. Outside of this region, FHardStop=0.

Cushion

The block can model cushioning toward the extremes of the piston stroke. Select Enable cylinder end cushioning to slow the piston motion as it approaches the end cap, which you define by using the Piston stroke parameter. For more information on the functionality of a cylinder cushion, see the Cylinder Cushion (IL-PB) block.

Friction

The block can model friction against piston motion. When you select Enable cylinder friction, the friction is a combination of the Stribeck, Coulomb, and viscous effects. The block measures the pressure difference between the chamber pressure and the environment pressure. For more information on the friction model and see Cylinder Friction (IL-PB).

Block Sub-Components

The Single-Acting Actuator (IL-B) block is a composite component made from these Simscape Foundation and Fluids library blocks:

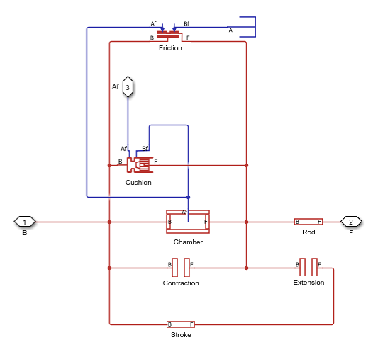
This figure shows the composite diagram when you set Modeling option to Port F connected to piston and you select Enable cylinder end cushioning and Enable cylinder friction.

Diagram of composite component for block

Variables

To set the priority and initial target values for the block variables prior to simulation, use the Initial Targets section in the block dialog box or Property Inspector. For more information, see Set Priority and Initial Target for Block Variables.

Nominal values provide a way to specify the expected magnitude of a variable in a model. Using system scaling based on nominal values increases the simulation robustness. Nominal values can come from different sources, one of which is the Nominal Values section in the block dialog box or Property Inspector. For more information, see Modify Nominal Values for a Block Variable.

Ports

Conserving

expand all

Isothermal liquid conserving port associated with chamber Af.

Position-based translational conserving port that represents the base connection.

Position-based translational conserving port that represents the follower connection. When the block has a nonzero length, port F has a more positive position than port B.

Output

expand all

Physical signal port associated with the piston position, in m.

Dependencies

To enable this port, select Enable position output.

Parameters

expand all

Whether port B or F connects to the piston.

Actuator

Set the displacement direction of port F relative to port B.

Cross-sectional area of the piston rod.

Maximum piston travel distance.

Length between ports B and F when the chamber volume is zero.

Volume of the liquid when the piston displacement is 0. This value is the liquid volume when the piston is up against the actuator end cap.

Environment reference pressure. When you set this parameter to Atmospheric pressure, the environmental pressure is 0.101325 MPa.

User-defined environmental pressure.

Dependencies

To enable this parameter, set Environment pressure specification to Specified pressure.

Option to output the piston position at port p.

Hard Stop

Method to use to model the hard stop:

  • Stiffness and damping applied smoothly through transition region, damped rebound — Specify the transition region in which the force ramps up from zero. At the end of the transition region, the block applies the full stiffness and damping. This option applies damping on the rebound, but limits it to the value of the stiffness force. Therefore, damping can reduce or eliminate the force provided by the stiffness, but never exceed it. All equations are smooth and produce no zero crossings.

  • Full stiffness and damping applied at bounds, undamped rebound — This option applies full stiffness and damping with impact, and applies no damping on the rebound. The equations produce no zero crossings when velocity changes sign, but there are position-based zero crossings. This option uses nonlinear equations.

  • Full stiffness and damping applied at bounds, damped rebound — This model has full stiffness and damping applied with impact, with damping applied on the rebound as well. The equations are switched linear, but produce position-based zero crossings. Use this option if the simscape.findNonlinearBlocks function indicates that this block prevents the network from being switched linear.

Elastic property of the colliding bodies. The greater the value of this parameter, the less the bodies penetrate into each other and the more rigid the impact becomes. Setting this parameter to lesser values makes contact softer, but improves convergence and computational efficiency.

Dissipating property of the colliding bodies. The greater the value of this parameter, the more energy dissipates during impact.

Region where the force ramps up from zero to the full value. At the end of the transition region, the block applies full stiffness and damping.

Dependencies

To enable this parameter, set Hard stop model to Stiffness and damping applied smoothly through transition region, damped rebound.

Cushion

Whether to model piston slowdown at the maximum extension. See the Cylinder Cushion (IL) block for more information.

Area of the plunger inside the actuator cushion element.

Dependencies

To enable this parameter, select Enable cylinder end cushioning.

Length of the cushion plunger.

Dependencies

To enable this parameter, select Enable cylinder end cushioning.

Area of the orifice between the cushion chambers.

Dependencies

To enable this parameter, select Enable cylinder end cushioning.

Gap area between the cushion plunger and sleeve. This value contributes to numerical stability by maintaining continuity in the flow.

Dependencies

To enable this parameter, select Enable cylinder end cushioning.

Pressure beyond which the valve operation triggers. When the pressure difference between port A and Penv meets or exceeds the value of this parameter, the cushion valve begins to open.

Dependencies

To enable this parameter, select Enable cylinder end cushioning.

Maximum cushion valve differential pressure. This parameter provides an upper limit to the pressure so that system pressures remain realistic.

Dependencies

To enable this parameter, select Enable cylinder end cushioning.

Cross-sectional area of the cushion valve in the fully open position.

Dependencies

To enable this parameter, select Enable cylinder end cushioning.

Sum of all gaps when the cushion check valve is in the fully closed position. Any area smaller than this value saturates to the specified leakage area. This value contributes to numerical stability by maintaining continuity in the flow.

Dependencies

To enable this parameter, select Enable cylinder end cushioning.

Continuous smoothing factor that introduces a layer of gradual change to the flow response when the variable orifice and check valve are in near-open or near-closed positions. Set this value to a nonzero value less than one to increase the stability of your simulation in these regimes.

Dependencies

To enable this parameter, select Enable cylinder end cushioning.

Friction

Whether to model friction against the piston motion. The block accounts for Coulomb, Stribeck, and viscous friction. See the Cylinder Friction block for more information.

Ratio of the breakaway force to the Coulomb friction force.

Dependencies

To enable this parameter, select Enable cylinder friction.

Threshold velocity for the motion against the friction force to begin.

Dependencies

To enable this parameter, select Enable cylinder friction.

Initial force in the cylinder due to the seal assembly.

Dependencies

To enable this parameter, select Enable cylinder friction.

Coulomb force coefficient of friction.

Dependencies

To enable this parameter, select Enable cylinder friction.

Viscous friction coefficient.

Dependencies

To enable this parameter, select Enable cylinder friction.

Initial Conditions

Whether to model the dynamic compressibility of the liquid. Dynamic compressibility impacts the transient response of the system at small time scales. If you select this parameter, the pressure responds dynamically based on the accumulation of fluid mass in the volume. If you clear the parameter, the volume does not accumulate mass and the pressure response is instantaneous. Clearing this setting can improve simulation performance, but may have a negative effect on the simulation robustness. Only clear this setting for small fluid volumes or models with long simulation times.

Starting liquid pressure for compressible fluids.

Dependencies

To enable this parameter, select Enable dynamic compressibility.

Liquid pressure at nominal operating conditions. The block uses this value to calculate the nominal density to use in the mass conservation equation when you disable dynamic compressibility.

Dependencies

To enable this parameter, clear the Enable dynamic compressibility check box.

Extended Capabilities

expand all

C/C++ Code Generation
Generate C and C++ code using Simulink® Coder™.

Version History

Introduced in R2026a